本システムでは、JavaScriptを利用しています。JavaScriptを有効に設定してからご利用ください。
本文へ
文字サイズ
標準
大
ENGLISH
CONTACT
サイト内検索
早わかりPI
ビジネスソリューション
BPO拠点
数字で見るプレステージ・インターナショナル
企業・グループ情報
トップメッセージ
グループ理念・方針
歴史・沿革
役員一覧
会社概要・組織図
事業所一覧
本社アクセスマップ
秋田BPOメインキャンパス
秋田BPO横手キャンパス
秋田BPOにかほキャンパス
秋田BPO潟上ブランチ
秋田BPO大仙ブランチ
山形BPOパーク
山形BPOパーク鶴岡ブランチ
富山BPOタウン
新潟BPO魚沼テラス
岩手BPOフォートレス
青森BPO三沢ブランチ
開設予定BPO拠点
グループ会社
国内グループ会社
海外グループ会社
ロゴコンセプト
事業内容
業界別サービス
オートモーティブ事業
【事例・実績】ソニー損害保険株式会社様
EVモビリティ社会の到来にむけて
プロパティ事業
【事例・実績】野村不動産株式会社・野村不動産パートナーズ株式会社様
【事例・実績】三菱地所レジデンス株式会社様
グローバル事業
【事例・実績】三菱電機株式会社様
カスタマー事業
金融保証事業
IT事業
ソーシャル事業
サステナビリティ
トップコミットメント
サステナビリティマネジメント
サステナビリティ方針・体制
マテリアリティ
ステークホルダーとの対話
環境
環境方針
環境保全活動
気候変動(TCFD提言に基づく情報開示)
社会
従業員
ダイバーシティ推進
健康経営
多様な人材雇用
人材開発
働きやすい環境づくり
地域社会
地域活性
スポーツ活動
自治体との連携
株主・投資家
サプライチェーン
ガバナンス
コーポレート・ガバナンス
役員選解任
役員報酬
取締役会実効性評価
コンプライアンス
内部統制
リスクマネジメント
情報セキュリティの取り組み
社外評価
ニュース
株主・投資家情報
IRニュース
経営方針・戦略
株主・投資家の皆様へ
中期経営計画
コーポレート・ガバナンス
事業等のリスク
IRポリシー
個人投資家の皆様へ
プレステージ・インターナショナルを知る
個人投資家説明会
株主メリット
IRカレンダー
業績・財務
業績ハイライト
財政状況
キャッシュフローの状況
財務諸表
事業別売上高
IR資料
決算短信
決算説明資料
有価証券報告書
株主通信
アナリストレポート
その他IR関連資料
株式情報
銘柄基本情報
株主総会
発行済株式総数・資本金推移
配当金・配当性向
自己株式取得・消却
株価情報
アナリストカバレッジ
定款・株式取扱規程
株式諸手続き
電子公告
グループ会社決算公告
IRメールマガジン
IRアンケート
よくあるご質問
IRサイトの使い方
免責事項
IRサイトマップ
採用情報
お問い合わせ
事業のお取引に関するお問い合わせフォーム
IRや株式に関するお問い合わせフォーム
採用・人事に関するお問い合わせフォーム
プレスリリース・広報に関するお問い合わせフォーム
取引先公益通報制度
取引先公益通報制度専用フォーム
サイトポリシー
情報セキュリティポリシー
プライバシーポリシー
カスタマーハラスメントに対する基本方針
ソーシャルメディアポリシー
リンク集
サイトマップ
ホーム
当社を知る
企業情報
トップメッセージ
行動指針
会社概要
運用体制
事業内容
ヘルスケアプログラム・メディカルサポートプログラム
海外旅行保険付帯アシスタンスサービス
ジャパニーズヘルプデスク
PREMIO CARD
その他の事業
お客様の声
サステナビリティ
トピックス
お問い合わせ
事業のお取引に関するお問い合わせ
採用・人事に関するお問い合わせ
PREMIO CARDに関するお問い合わせ
ヘルスケアプログラムに関するお問い合わせ
ジャパニーズヘルプデスクに関するお問い合わせ
取引先公益通報制度
サイトポリシー
情報セキュリティポリシー
プライバシーポリシー
ソーシャルメディアポリシー
サービスリンク集
サイトマップ
ホーム
当社を知る
企業情報
トップメッセージ
理念・方針
会社概要
役員一覧
事業内容
オートモーティブ事業
プロパティ事業
カスタマー事業
ソーシャル事業
サステナビリティ
トピックス
お問い合わせ
事業のお取引に関するお問い合わせ
採用・人事に関するお問い合わせ
サイトポリシー
情報セキュリティポリシー
プライバシーポリシー
ソーシャルメディアポリシー
サイトマップ
企業・グループ情報トップ
トップメッセージ
グループ理念・方針
歴史・沿革
役員一覧
会社概要・組織図
事業所一覧
グループ会社
ロゴコンセプト
早わかりPI
事業内容トップ
業界別サービス
オートモーティブ事業
プロパティ事業
グローバル事業
カスタマー事業
金融保証事業
IT事業
ソーシャル事業
サステナビリティトップ
トップコミットメント
サステナビリティマネジメント
環境
社会
ガバナンス
社外評価
ニューストップ
ニュース一覧
IRニュース一覧
株主・投資家情報トップ
IRニュース
経営方針・戦略
個人投資家の皆様へ
IRカレンダー
業績・財務
IR資料
株式情報
電子公告
グループ会社決算公告
IRメールマガジン
IRアンケート
よくあるご質問
IRサイトの使い方
免責事項
IRサイトマップ
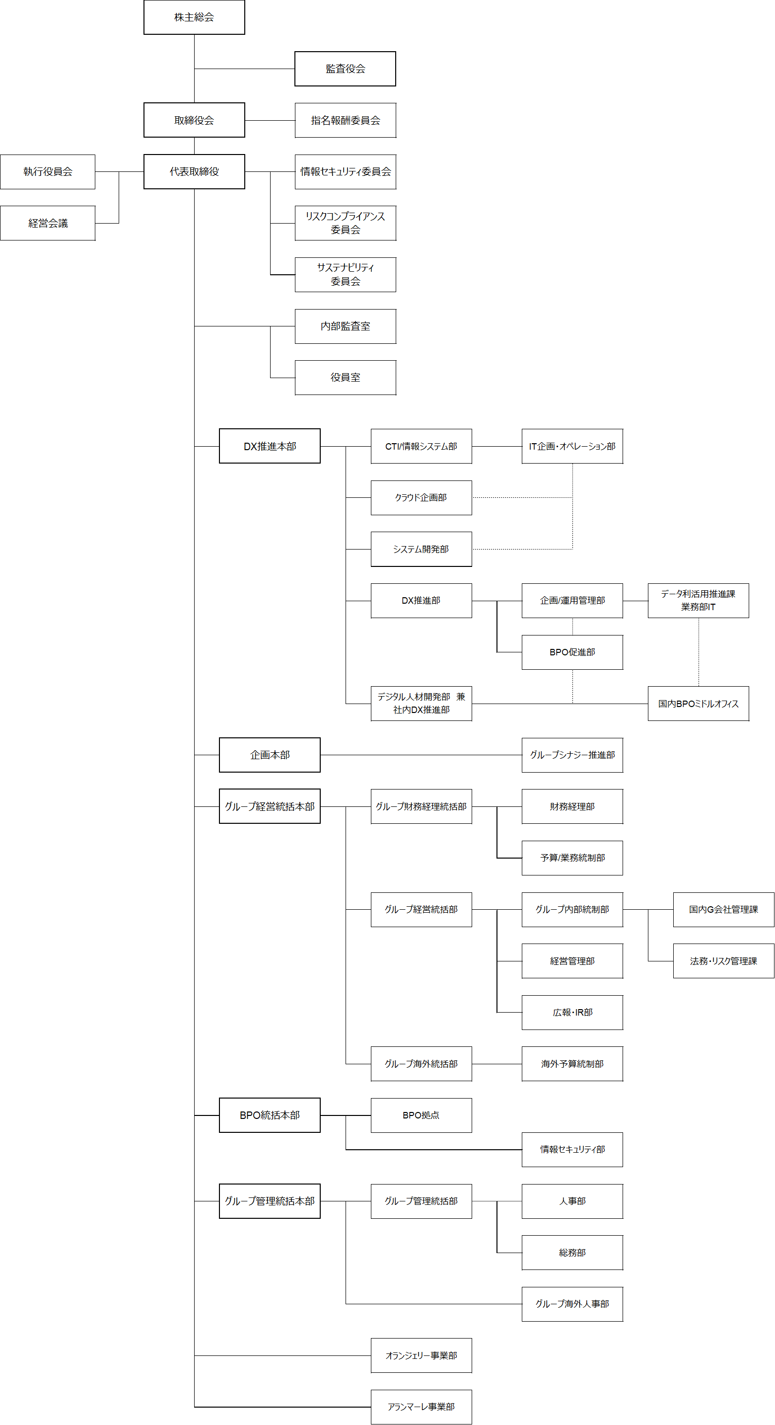
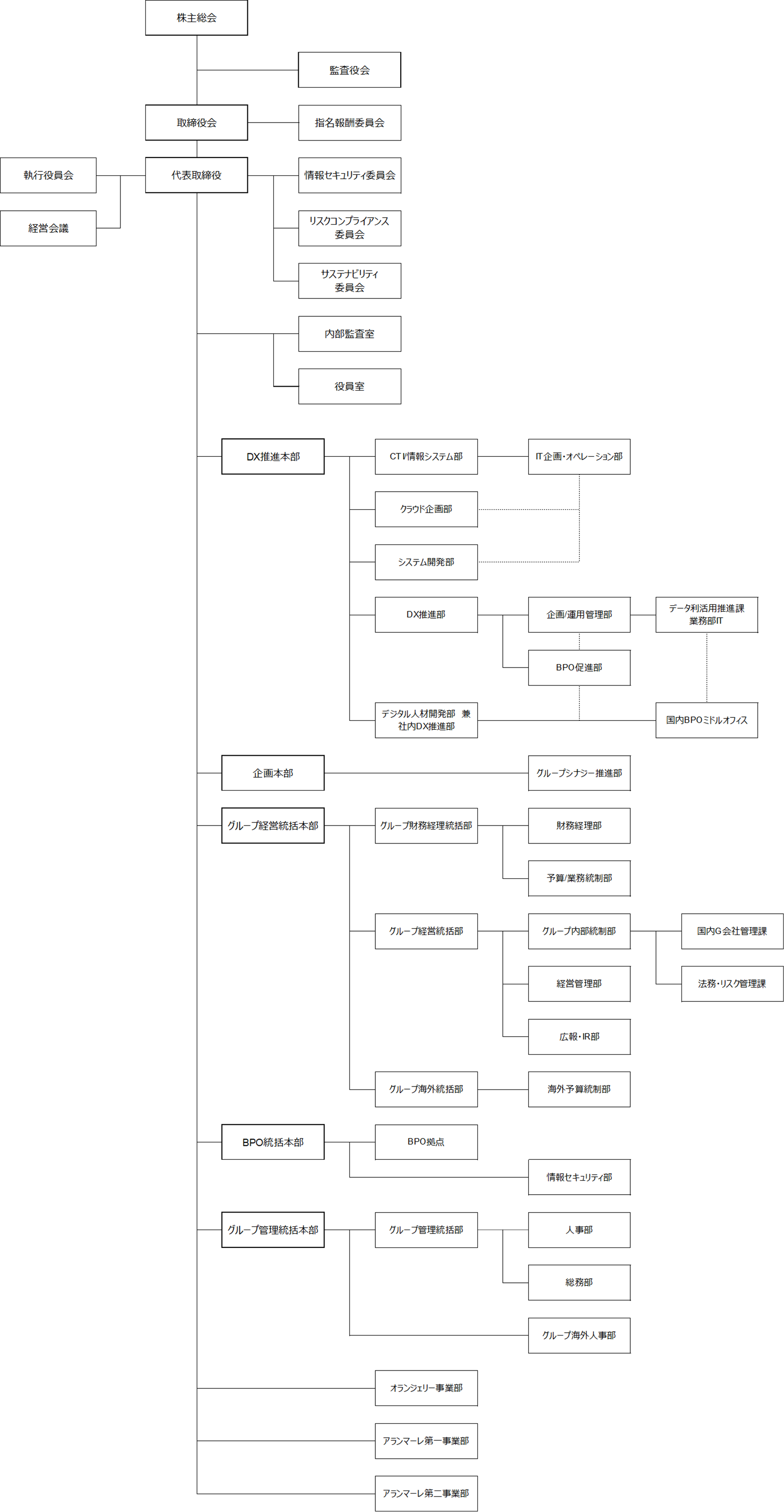
会社概要・組織図
ホーム
>
企業・グループ情報
>
会社概要・組織図
印刷する
基本情報
2025年3月31日現在
商号
株式会社プレステージ・インターナショナル
英語名
Prestige International Inc.
設立年月日
1986年(昭和61年)10月30日
代表者
代表取締役 玉上 進一
本社所在地
〒102-0083
東京都千代田区麹町2-4-1 麹町大通りビル14階
TEL:03-5213-0220(代表)
FAX:03-5213-0221
本社アクセスマップ
資本金
16億121万円
URL
www.prestigein.com
上場取引所
東京証券取引所 プライム市場
(2022年4月4日より)
証券コード
4290
事業年度
4月1日から翌年3月31日まで(3月決算)
事業内容
BPO(ビジネス・プロセス・アウトソーシング)事業
オートモーティブ事業
プロパティ事業
グローバル事業
カスタマー事業
金融保証事業
IT事業
ソーシャル事業
従業員数
連結:5,270人
売上高
63,719百万円(連結)詳しくは「
決算短信
」をご覧ください。
適格請求書発行事業者登録番号
T1010001089262
役員一覧
「
役員一覧
」をご覧ください。
関連企業
「
グループ会社
」をご覧ください。
主幹事証券会社
大和証券株式会社
監査法人
EY新日本有限責任監査法人
組織体制(組織図)
2026年4月1日現在