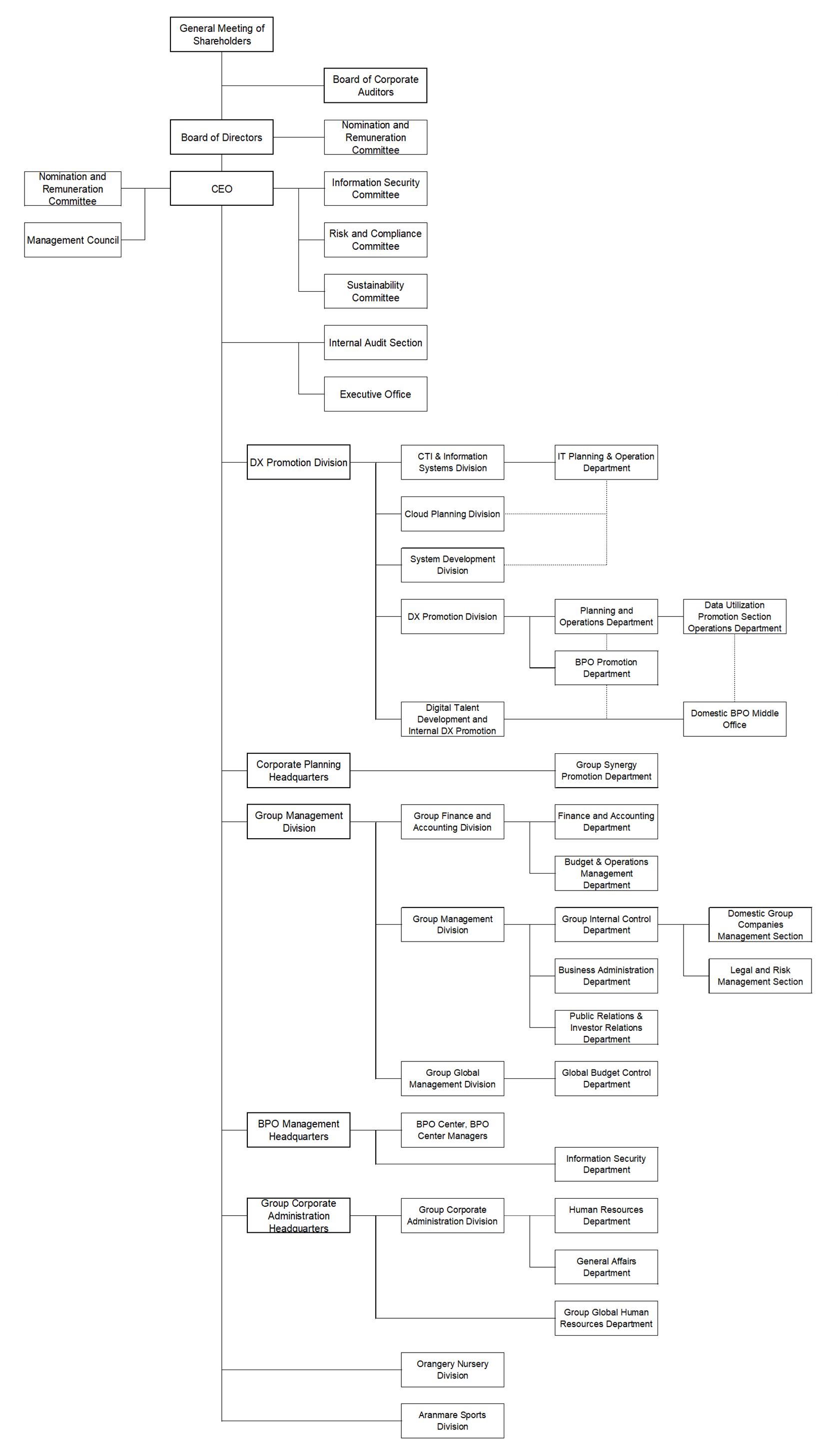
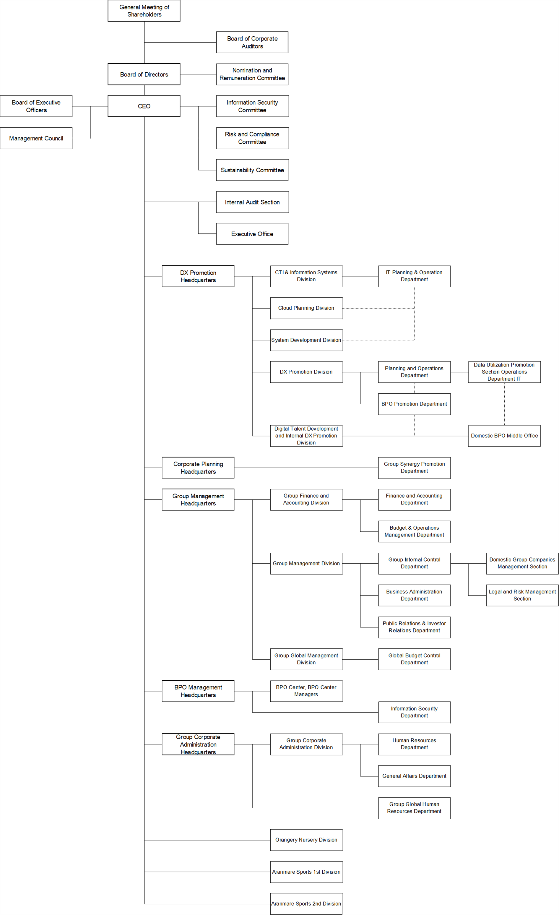
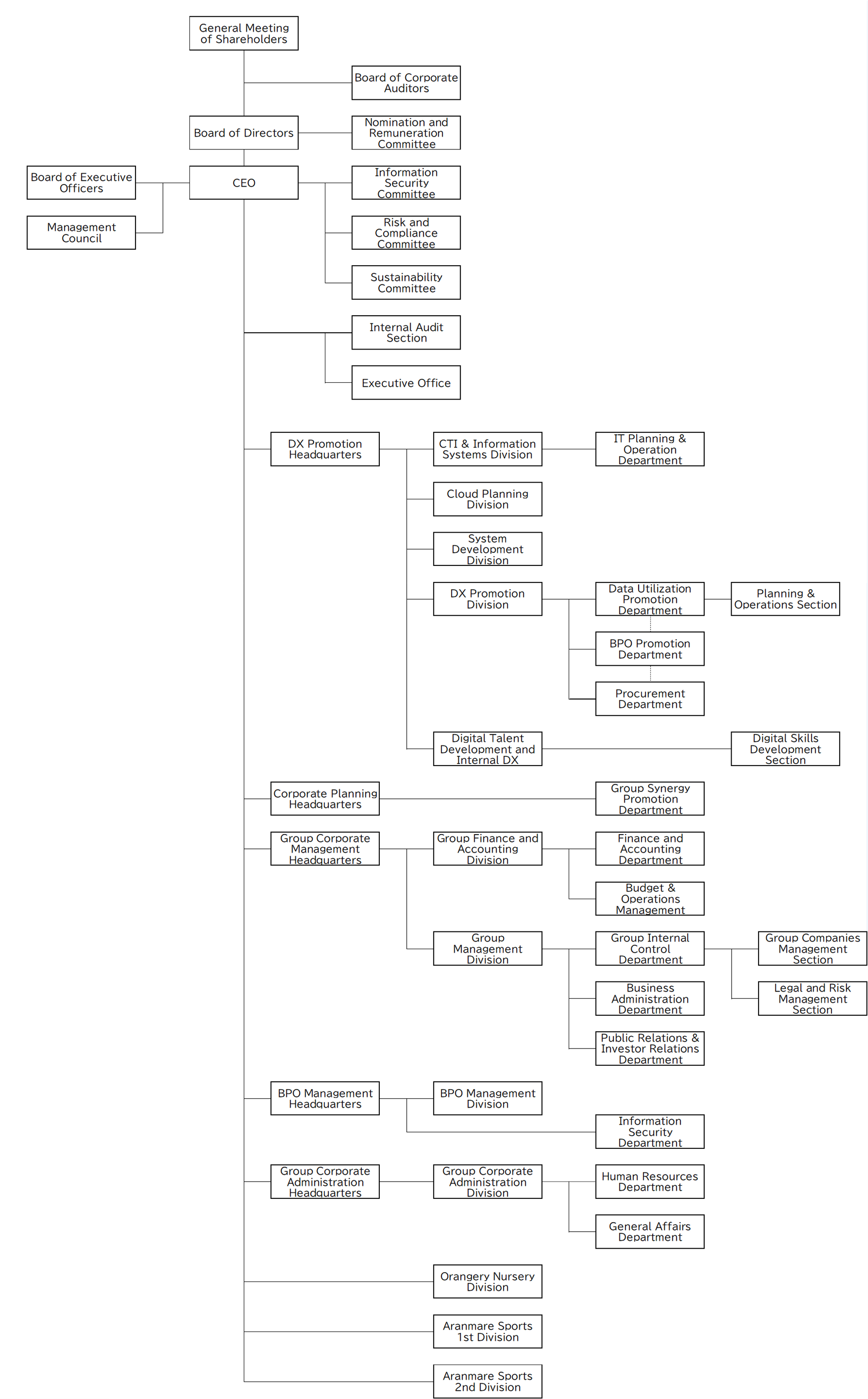
Company Overview/Organization chart

Company Overview

(as of March 31, 2025)

Company Name Prestige International Inc.
Establishment October 30, 1986
Representative CEO Shinichi Tamagami
Headquarters Address 2-4-1 Kojimachi, Chiyoda-ku, Tokyo 102-0083, Japan
TEL:+81-3-5213-0220 (Main)  FAX:+81-3-5213-0221
ACCESS MAP
Capital 1,601 million yen
WEB Site www.prestigein.com
Listing Prime Market of the TSE
Securities code 4290
Business Year From April 1 to March 31
Description of
Business
Business Process Outsourcing Service
Automotive
Property
Global
Customer
Financial Guarantee
IT
Social
Number of Employee 5,270 *consolidated
Sales 63,719 million yen *consolidated For details, please see the Financial Results.
Board of Directors For details, please see Board of Directors.
Group Companies For details, please see Group Companies.
Managing Underwriter Daiwa Securities Co. Ltd.
Public Auditing Firm Ernst & Young ShinNihon LLC

Organization chart

(as of December 1, 2025)